NF5180
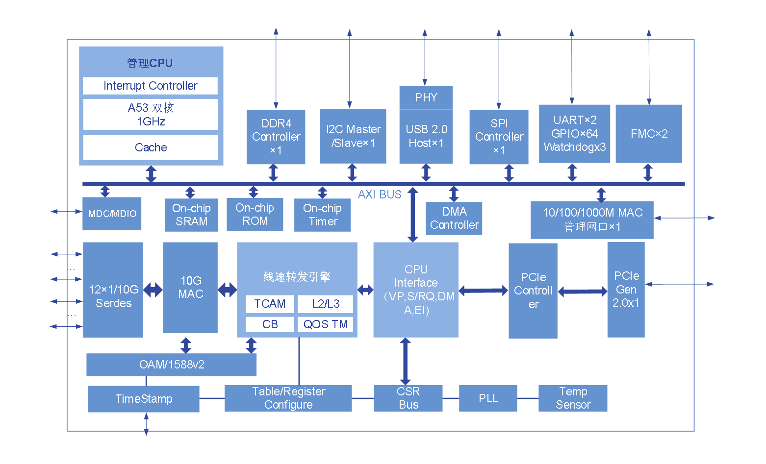
NF5180是楠菲面向企业网、城域以太网、SMB场景推出的一颗可堆叠千兆交换芯片,具有功能丰富、高集成度、低功耗的特点。芯片支持 120G I/O 带宽,内置双核A53 CPU,支持SGMII、QSGMII、OUSGMII、XFI各类接口标准。NF5180是48*1G+4*10G+2*12.5G(堆叠口)形态交换机以及24*2.5G+4*10G+2*12.5G 形态NBASE-T交换机的理想方案,实现更好的终端及高速无线AP连接。
高集成、低功耗边缘接入芯片。
丰富的L2、L3功能。
内置1GHz双核A53 CPU。
接口支持1Gbps、2.5Gbps、5Gbps、10Gbps速率灵活配置,单芯片支持48千兆端口扩展(NF5180)。
支持堆叠。
支持1588v2。
支持缓存与表项共享技术,MAC地址表、路由表和Packet Buffer可以基于场景灵活调配。
完善的系统基础软件和SDK。
内置双核 A53 处理器,核心频率 1.1GHz,DDR 接口最大支持 2GB DDR4,同时提供PCIe外部接口。
对外提供 12 路高速 SerDes,其中6路 SerDes支持 1G、2.5G、5G、10Gbps多种速率配置,可外接多端口PHY扩展高密度千兆或2.5G接口。
其中:
−1G 和 2.5G 接口均支持 SGMII 和 BASE-X, 可以直接和PHY 进行对接或者直接出 1G/2.5G 光口;
−5G 支持 QSGMII;
−10G 支持 XFI 和 OUSGMII,可以直接出 10G 光或者外接 OUSGMII PHY。
芯片交换容量:
丰富的L2功能,包括多样化VLAN机制、MAC地址管理、端口汇聚、镜像、风暴控制等。
完善的IPv4 、IPv6 路 由 功 能, 包括 VRF 、 ECMP 、 IP tunnel、URPF。
支持L2、L3组播。
支持SRv6 BE模式。
支持基于L2、IPv4\IPv6 L3、UDF的ACL流分类和QoS。
最多可支持9台设备的堆叠。
智能报文buffer管理更好应对突发流量。
网络端口支持8个队列,CPU控制端口支持32个队列。
支持多种网络安全特性,包括基于 Port 和 MAC 的 802.1x认证、 DDOS攻击检测等;
支持可信安全启动硬件加密引擎,常用对称、 非对称加解密算法,真随机数生成。
支持1588v2。
领先的低功耗设计,支持关闭不用的SerDes节能,支持根据流量负载节能。

芯片型号 | NF5180 |
典型配置 | 48*1GE+4*10GE+2*12.5GE;24*2.5GE+4*10GE+2*12.5GE;12*1/2.5/10GE; |
型号 | 封装 | 环境温度 |
NF5180ACG | FCBGA-528,17mm*17mm(Pb-Free) | 商业级0℃ ~ 70℃ |
NF5180AIG | FCBGA-528,17mm*17mm(Pb-Free) | 工业级-40℃ ~ 85℃ |